科学研究
当前位置: 首页 >> 科学研究 >> 科研项目 >> 正文
    科研项目
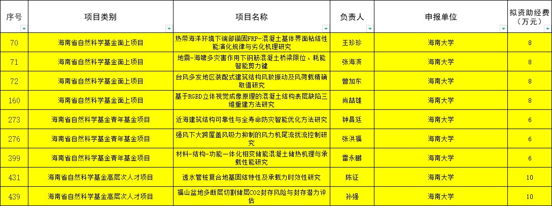
    买球官网在申报海南省2024年自然科学基金中,9名教师申报的基金项目拟被海南省科技厅批准立项(项目经费共计:70万元)
    时间:2023年12月06日 09:37 点击:

热烈祝贺买球官网在申报海南省2024年自然科学基金中,9名教师申报的基金项目拟被海南省科技厅批准立项,项目经费共计:70万元。他们分别是:(一)面上项目:王珍珍(8万元)、张海滨(8万元)、曾加东(8万元)、尚喆雄(8万元);(二)青年基金项目:钟昌廷(6万元)、张洪福(6万元)、雷永鹏(6万元);(三)高层次人才项目:陈征(10万元)、孙强(10万元)。



买球官方网站
  • 地址:海南省海口市美兰区人民大道58号 邮编:570228
  • 电话:0898-66279232
  • 美工支持/中旗网络
  • 土建服务之声 土建团学青心小伙伴